Fields in International Affairs
New Fields – Fall 2026!
We’re streamlining our program so you can focus on what matters most: building expertise, exploring your interests, and graduating with confidence in your skill set.
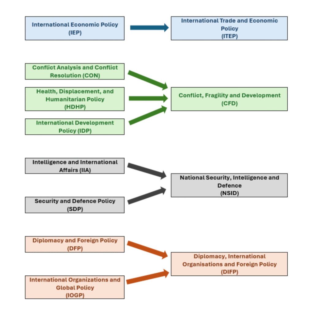
For students admitted in Fall 2026, the number of NPSIA fields will be reduced from EIGHT (8) to FOUR (4) — merging overlapping areas to create stronger, more coherent options.
The Norman Paterson School of International Affairs at Carleton University is proud to offer four fields of study and these are described below. Led by expert faculty in the area, these fields provide students with specialized interdisciplinary training and skills which provide further expertise for jobs in the public, private or non-governmental sector, or to take further postgraduate or professional degrees.
Students who wish to obtain the Field designation are required to complete the minimum number of field courses as outlined by their program requirements, and their required economics field course.

Four NEW Fields:
International Trade and Economic Policy (ITEP)
Provides students with a foundation in basic international economic theory;
Examines policy questions and applications to institutional arrangements in areas of trade, foreign direct investment, finance, international economic law, and other international economic relations.
-
Required economics courses: INAF 5308 or equivalent.
- Designated Field Courses:
- INAF 5101 [0.5] The Politics and Institutions of International Trade
- INAF 5300 [0.5] Foreign Direct Investment: Theory and Policy
- INAF 5306 [0.5] Trade Policy in North America
- INAF 5312 [0.5] Practice of Trade Negotiations
- INAF 5400 [0.5] Trade Policy Analysis
- INAF 5401 [0.5] International Financial Institutions and Policy
- INAF 5410 [0.5] Global Public Policy *
- INAF 5459 [0.5] Selected Topics in International Trade and Economic Policy
- INAF 5501 [0.5] Global Political Economy
- INAF 5502 [0.5] State Sovereignty and Globalization
- INAF 5507 [0.5] International Economic Law: Regulation of Trade and Investment*
- INAF 5711 [0.5] International Labour Migration
Diplomacy, International Organisations and Foreign Policy (DIFP)
Examines the theories and practices of diplomacy, foreign policy, and global governance.
Analyses the role of states, including Canada, and other policy actors in addressing global policy problems.
Examines the role of international law, the formal UN system of international organizations, and non-state actors in shaping global governance.
-
Required economics course: INAF 5703 or INAF 5308 or equivalent.
Designated Field Courses:
- INAF 5100 [0.5] Canada in International Affairs
- INAF 5101 [0.5] The Politics and Institutions of International Trade *
- INAF 5203 [0.5] International Mediation and Conflict Resolution
- INAF 5207 [0.5] Middle East Economic and Political Relations
- INAF 5208 [0.5] U.S. Foreign and Security Policy
- INAF 5305 [0.5] International Bargaining and Negotiation: Theory and Practice
- INAF 5306 [0.5] Trade Policy in North America *
- INAF 5312 [0.5] The Practice of Trade Negotiations *
- INAF 5401 [0.5] International Financial Institutions and Policy *
- INAF 5403 [0.5] Diplomacy and Foreign Policy: Theory and Practice
- INAF 5404 [0.5] Advanced Canadian Foreign Policy
- INAF 5405 [0.5] International Organizations in International Affairs
- INAF 5408 [0.5] Gender in International Affairs*
- INAF 5410 [0.5] Global Public Policy
- INAF 5411 [0.5] Internet Governance
- INAF 5479 [0.5] Selected Topics in Diplomacy, International Organizations and Global Public Policy
- INAF 5501 [0.5] Global Political Economy *
- INAF 5502 [0.5] State Sovereignty and Globalization
- INAF 5504 [0.5] Advanced International Law: Principles and Practice
- INAF 5510 [0.5] Law and Diplomacy
- INAF 5605 [0.5] The Ethical Dimension of International Affairs
- INAF 5612 [0.5] International Development Institutions *
- INAF 5701 [0.5] Global Environmental Change: Human Implications
- INAF 5702 [0.5] International Environmental Affairs
- INAF 5705 [0.5] Global Social Policy
- INAF 5706 [0.5] Global Health Policy
- INAF 5709 [0.5] Human Rights: International Politics and Policies
- INAF 5710 [0.5] Global Governance of Displacement *
- INAF 5711 [0.5] International Labour Migration
- INAF 5800 [0.5] Asia Pacific Economic and Political Relations
- INAF 5803 [0.5] European Economic Integration
- INAF 5805 [0.5] The EU in International Affairs
- INAF 5807 [0.5] The European Union and its Eastern Neighbours
Conflict, Fragility and Development (CFD)
Examines the theories of economic and social development, displacement and humanitarian crises, and fragility and violent conflict.
Examines policy responses to conflict, fragility and development, including humanitarian engagement, official development assistance, the role of non-state actors, and regional and international institutions.
-
Required economics course: INAF 5009 or INAF 5205 or equivalent.
Designated Field Courses:
- INAF 5002 [0.5] International Development Policy
- INAF 5006 [0.5] Food Security and Rural Development
- INAF 5007 [0.5] Theories of Development and Underdevelopment
- INAF 5108 [0.5] Conflict Analysis
- INAF 5109 [0.5] Conflict Management: Theory and Evidence
- INAF 5200 [0.5] Peacebuilding and Reconstruction: Theory and Practice
- INAF 5202 [0.5] Contemporary International Security*
- INAF 5203 [0.5] International Mediation and Conflict Resolution
- INAF 5209 [0.5] Conflict and Development
- INAF 5218 [0.5] Post-Conflict Justice: Theory and Practice
- INAF 5219 [0.5] Rights, Development, and Conflict
- INAF 5305 [0.5] International Bargaining and Negotiation: Theory and Practice
- INAF 5408 [0.5] Gender in International Affairs*
- INAF 5449 [0.5] Selected Topics in Conflict, Fragility and Development
- INAF 5506 [0.5] International Law: Use of Force*
- INAF 5602 [0.5] Development Assistance: Theory and Practice
- INAF 5603 [0.5] Issues in Development in Africa
- INAF 5604 [0.5] Issues in Development in Latin America
- INAF 5609 [0.5] Development Project Evaluation and Analysis
- INAF 5610 [0.5] Fragile States: Theory and Policy
- INAF 5612 [0.5] International Development Institutions
- INAF 5701 [0.5] Global Environmental Change: Human Implications
- INAF 5704 [0.5] Human Security: From Policy to Practice
- INAF 5705 [0.5] Global Social Policy*
- INAF 5706 [0.5] Global Health Policy*
- INAF 5707 [0.5] Complex Humanitarian Emergencies
- INAF 5708 [0.5] Humanitarian Assistance: Policies and Issues
- INAF 5709 [0.5] Human Rights: International Politics and Policis
- INAF 5710 [0.5] Global Governance of Displacement
- INAF 5711 [0.5] International Labour Migration*
- INAF 5714 [0.5] Global Health Security
National Security, Intelligence and Defence (NSID)
Provides students with an in-depth understanding of the core theories, concepts, challenges and controversies in security, intelligence and defence studies.
Examines applied policy issues such as defence policy, civil-military relations, intelligence collection and analysis, and arms control and disarmament.
-
Required economics course: INAF 5214 or INAF 5205 or equivalent.
Designated Field Courses:
- INAF 5201 [0.5] Disarmament, Arms Control and Non-proliferation
- INAF 5202 [0.5] Contemporary International Security
- INAF 5204 [0.5] Intelligence and International Affairs
- INAF 5206 [0.5] Civil-Military Relations
- INAF 5208 [0.5] U.S. Foreign and Security Policy
- INAF 5210 [0.5] Technology and War
- INAF 5211 [0.5] Comparative Defence Policy
- INAF 5212 [0.5] Issues in War and Defence Studies
- INAF 5220 [0.5] Intelligence Analysis
- INAF 5223 [0.5] Counterterrorism
- INAF 5224 [0.5] Intelligence and National Security
- INAF 5225 [0.5] Cybersecurity in Canada
- INAF 5226 [0.5] Cyber Warfare
- INAF 5228 [0.5] Espionage and Foreign Influence
- INAF 5234 [0.5] National Security Policy and Law
- INAF 5244 [0.5] Terrorism and International Security
- INAF 5254 [0.5] Capstone in Canadian Security Policy *
- INAF 5301 [0.5] Strategic Foresight in International Security
- INAF 5411 [0.5] Internet Governance*
- INAF 5439 [0.5] Selected Topics in Security, Intelligence and Defence Policy
- INAF 5506 [0.5] International Law: Use of Force
edited Nov 2025